当前位置:首页 > 小学试卷网 > 四年级上册数学试卷

2024-2025学年山东省德州市乐陵市四年级上册期中数学试卷及答案

浏览: 次     更新于:2025-10-18

2024-2025学年山东省德州市乐陵市四年级上册期中数学试卷及答案

2024-2025学年山东省德州市乐陵市四年级上册期中数学.pdf

立即下载Pdf高清文档,方便阅读和可直接打印

请使用微信扫码下载


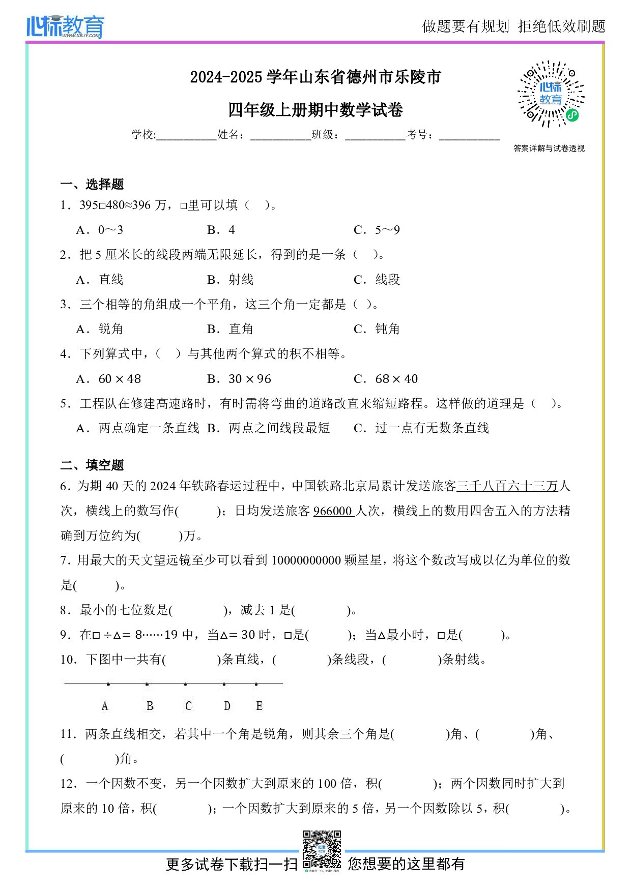
2024-2025学年山东省德州市乐陵市四年级上册期中数学试卷及答案395□480≈396万,□里可以填(    )。A.0~3B.4C.5~9、把5厘米长的线段两端无限延长,得到的是一条(    )。A.直线B.射线C.线段、三个相等的角组成一个平角,这三个角一定都是(  )。A.锐角B.直角C.钝角、下列算式中,(    )与其他两个算式的积不相等。A.)B.)C.)、工程队在修建高速路时,有时需将弯曲的道路改直来缩短路程。这样做的道理是(    )。A.两点确定一条直线B.两点之间线段最短C.过一点有无数条直线、为期40天的2024年铁路春运过程中,中国铁路北京局累计发送旅客三千八百六十三万人次,横线上的数写作( );日均发送旅客966000人次,横线上的数用四舍五入的方法精确到万位约为( )万。、用最大的天文望远镜至少可以看到10000000000颗星星,将这个数改写成以亿为单位的数是( )。、最小的七位数是( ),减去1是( )。、在)中,当)时,)是( );当)最小时,)是( )。、下图中一共有( )条直线,( )条线段,( )条射线。、两条直线相交,若其中一个角是锐角,则其余三个角是( )角、( )角、( )角。、一个因数不变,另一个因数扩大到原来的100倍,积( );两个因数同时扩大到原来的10倍,积( );一个因数扩大到原来的5倍,另一个因数除以5,积( )。(两个因数都不为0)、校运动会上的一面小旗挂歪了,彤彤将两根绳子调成一样长后,小旗就正了,这是运用了平行线之间( )原理。、隆祥御园小区4号楼2单元9层2号房的编号是0420902,那么该小区中的9号楼3单元12层1号房的编号是( )。、在括号里填上“>”“<”或“=”。)( ))    )( ))  )( )))( ))    )( ))    )( ))、直接写出得数。)        )       )       ))       )       )       ))       )       )       )、用竖式计算。)        ))       )、过点A画出已知直线的平行线和垂线。、如果从A、B两点各修一条小路与公路接通,要使这两条小路最短,应该怎样修?请你在图中画出来.、一块长方形钢板的面积是24平方米,这种钢板每平方米重109千克,这块钢板共重多少千克?、四年级买了6个篮球和6个排球,买篮球共用了510元,买排球共用了336元。(1)一个篮球多少钱? (2)一个篮球比一个排球贵多少元?、工程队修一条长3500米的公路,开始每天修360米,修了5天后,余下的任务计划4天修完,余下的任务每天要修多少米?、一块长方形草地原来宽8米,面积是2000平方米。扩建之后,长保持不变,宽增加到24米。请你算一算,扩建之后这块草地的面积是多少平方米?、康程旅行社推出了西湖两日游的A、B两种优惠方案,每个旅行团只能按一种方案买票。)方案:团体5人以上每位300元。B方案:大人每位400元,儿童每位200元。(1)10位家长带5个孩子参加西湖两日游,选哪种方案更优惠?要花多少元(2)5位家长带10个孩子选哪种方案更优惠?要花多少元?
官方QQ号:
兼职教师申请:
精品创作合作:
名师微信号:
语文:   数学:   英语:
官方账号:
心标教育公众号
心标教育APP
关于我们 | 联系我们 | 广告服务 | 友情链接 | 网站地图 | 版权声明 | 用户留言 | 招聘信息 | 帮助中心
Copyright © 2004-2024 Phoenix E-Learning Corporation, All Rights Reserved
心标教育 www.xbjy.com 版权所有 浙ICP备2024070131号 浙公网安备33010202004869号
法律顾问:张律师 投诉建议:xzz001@vip.163.com
本网大部分资源来源于会员上传,除本网组织的资源外,版权归原作者所有,如有侵犯版权,请立刻和本网联系并提供证据,本网将在三个工作日内改正。