当前位置:首页 > 小学试卷网 > 四年级上册数学试卷

2024-2025学年河南省周口市沈丘县四年级上册期末数学试卷及答案

浏览: 次     更新于:2025-10-21

2024-2025学年河南省周口市沈丘县四年级上册期末数学试卷及答案

2024-2025学年河南省周口市沈丘县四年级上册期末数学.pdf

立即下载Pdf高清文档,方便阅读和可直接打印

请使用微信扫码下载


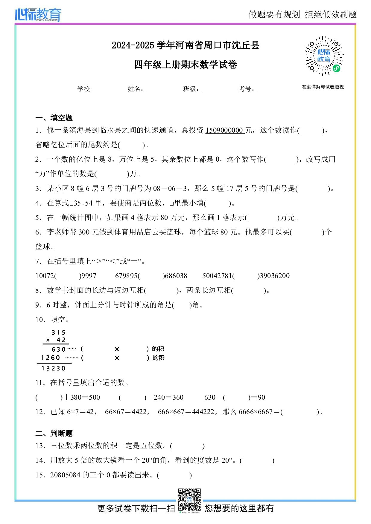
2024-2025学年河南省周口市沈丘县四年级上册期末数学试卷及答案修一条滨海县到临水县之间的快速通道,总投资1509000000元,这个数读作( ),省略亿位后面的尾数约是( )。、一个数的亿位上是8,万位上是5,其余数位上都是0,这个数写作( ),改写成用“万”作单位的数是( )万。、某小区8幢6层3号的门牌号为08-06-3,那么5幢17层5号的门牌号是( )。、在算式□35÷54里,要使商是两位数,□里最小填( )。、在一幅统计图中,如果画4格表示80万元,那么画1格表示( )万元。、李老师带300元钱到体育用品店去买篮球,每个篮球80元。他最多可以买( )个篮球。、在括号里填上“>”“<”或“=”。10072( )9997         679895( )686038        50042781( )39036200、数学书封面的长边与短边互相( ),两条长边互相( )。、6时整,钟面上分针与时针所成的角是( )角。、填空。、在括号里填出合适的数。( )+380=500    ( )-240=360     630-( )=90、已知6×7=42, 66×67=4422, 666×667=444222,那么6666×6667=( )。、三位数乘两位数的积一定是五位数。( )、用放大5倍的放大镜看一个20°的角,看到的度数是20°。( )、20805084的三个0都要读出来。( )、明明画了一条3厘米长的射线。( )、月亮绕着地球转,这是确定现象。( )、食堂购进580袋大米,一辆推车一次最多能运56袋,运完至少要(    )。A.11次B.10次C.12次、从宜宾开往成都东的G6666动车,平均每时行260km,90分到达。宜宾至成都东的铁路长多少千米?解答这题用到的数量关系式是(    )。A.路程÷速度=时间B.速度×时间=路程C.路程÷时间=速度、两个小于45°的角拼在一起是1个(    )。A.钝角B.直角C.锐角、和100000相邻的两个数是( )A.99999和100000B.99999和100001C.100000和100001、陈俊凯在做一道减法题时,把减数56错写成了65,这时得到的差是209。正确的差是(    )。A.200B.209C.218、直接写出得数。600÷20=               370-190=         5×200=               69万+51万=240÷30=               700×80=          110÷11=              100亿-35亿=、列竖式计算。123×25=             42×205=468÷78=             806÷62=、用简便方法计算。263+375+137                       822-45-55367+98                              761-199、计算。237+810÷30                       625÷25×14(728-693)×124                   704÷(520-476)、画一条长4cm的线段。、写出图①中角的度数;在图②的量角器上画1个110°的角。图①                         图②(    )、过点A画已知直线的垂线。·A、一台磨粉机平均每月用汽油75升,如果每升汽油8元,这台磨粉机一年用油一共需要多少元?、甲地到乙地相距400km,客车8:00从甲地出发前往乙地,平均每时行65km,12:00到达服务区休息,这时距乙地还有多少千米?、3台榨油机1时榨油195千克。照这样计算,18台榨油机1时能榨油多少千克?、书店有故事书520本,科技书比故事书的3倍少46本。书店有科技书多少本?、下面是星星小学四年级劳动课上制作“中国结”情况统计表。请根据统计表完成统计图,并回答下列问题。星星小学四年级制作“中国结”情况统计表组别1班2班3班4班数量(个)90755580星星小学四年级制作“中国结”情况统计图(1)请根据统计表完成统计图。    (2)四年级一共制作了(    )个“中国结”。(3)制作“中国结”最多的班级比最少的班级多(    )个。
官方QQ号:
兼职教师申请:
精品创作合作:
名师微信号:
语文:   数学:   英语:
官方账号:
心标教育公众号
心标教育APP
关于我们 | 联系我们 | 广告服务 | 友情链接 | 网站地图 | 版权声明 | 用户留言 | 招聘信息 | 帮助中心
Copyright © 2004-2024 Phoenix E-Learning Corporation, All Rights Reserved
心标教育 www.xbjy.com 版权所有 浙ICP备2024070131号 浙公网安备33010202004869号
法律顾问:张律师 投诉建议:xzz001@vip.163.com
本网大部分资源来源于会员上传,除本网组织的资源外,版权归原作者所有,如有侵犯版权,请立刻和本网联系并提供证据,本网将在三个工作日内改正。