当前位置:首页 > 小学试卷网 > 六年级上册数学试卷

2024-2025学年内蒙古自治区通辽市科尔沁左翼中旗中片联盟六年级上册期中数学试卷及答案

浏览: 次     更新于:2025-10-25

2024-2025学年内蒙古自治区通辽市科尔沁左翼中旗中片联盟六年级上册期中数学试卷及答案

2024-2025学年内蒙古自治区通辽市科尔沁左翼中旗中片.pdf

立即下载Pdf高清文档,方便阅读和可直接打印

请使用微信扫码下载


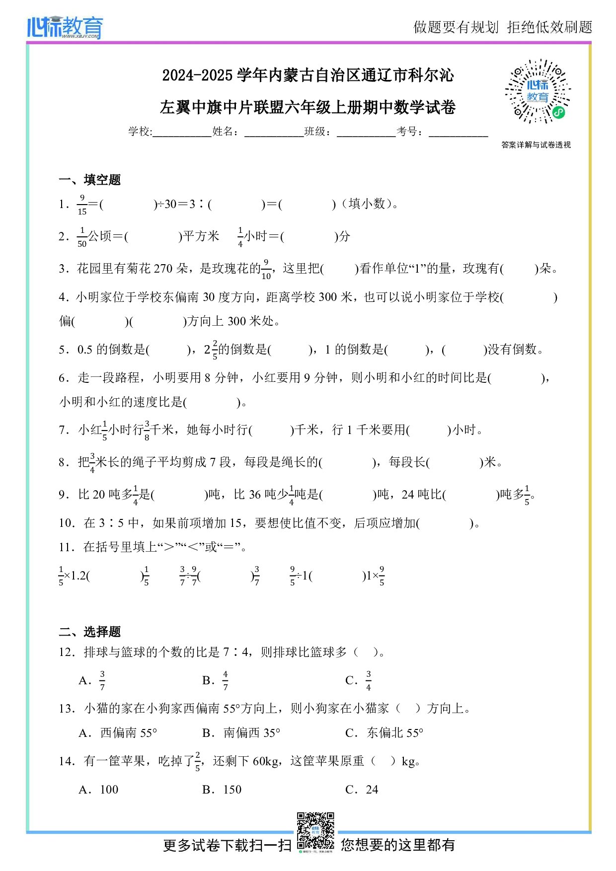
2024-2025学年内蒙古自治区通辽市科尔沁左翼中旗中片联盟六年级上册期中数学试卷及答案)=( )÷30=3∶( )=( )(填小数)。、)公顷=( )平方米      )小时=( )分、花园里有菊花270朵,是玫瑰花的),这里把( )看作单位“1”的量,玫瑰有( )朵。、小明家位于学校东偏南30度方向,距离学校300米,也可以说小明家位于学校( )偏( )( )方向上300米处。、0.5的倒数是( ),)的倒数是( ),1的倒数是( ),( )没有倒数。、走一段路程,小明要用8分钟,小红要用9分钟,则小明和小红的时间比是( ),小明和小红的速度比是( )。、小红)小时行)千米,她每小时行( )千米,行1千米要用( )小时。、把)米长的绳子平均剪成7段,每段是绳长的( ),每段长( )米。、比20吨多)是( )吨,比36吨少)吨是( )吨,24吨比( )吨多)。、在3∶5中,如果前项增加15,要想使比值不变,后项应增加( )。、在括号里填上“>”“<”或“=”。)×1.2( ))      )÷)( ))      )÷1( )1×)、排球与篮球的个数的比是7∶4,则排球比篮球多(    )。A.)B.)C.)、小猫的家在小狗家西偏南55°方向上,则小狗家在小猫家(    )方向上。A.西偏南55°B.南偏西35°C.东偏北55°、有一筐苹果,吃掉了),还剩下60kg,这筐苹果原重(    )kg。A.100B.150C.24、一共有300棵树,甲队单独种,需要6天,乙队单独种,需要8天,两队合作几天种完?正确列式是(    )。A.300÷()+))B.1÷()+))C.300÷(6+8)、24×(3+))=72+3=75,这是根据(    )使计算简便。A.加法结合律B.乘法交换律C.乘法分配律、一个不是0的数乘分数,积一定比这个数小。( )、若甲的)等于乙的),则甲和乙的比是9∶8。( )、乘积是1的两个数叫做倒数。( )、苹果树比梨树多),梨树就比苹果树少)。( )、有两根一样长的绳子,第一根用去),第二根用去)m,剩下的绳子一样长。( )、口算。3÷9+)=         )×0.9=       )×16=     )÷)=     34÷)=)×)=         )-)=      )÷6=       0÷)=        )×)÷)=、化简比(第1-3题),求比值(第4题)。225∶50        0.35∶0.05         )∶)           0.375∶)、脱式计算。(能简算的要简便计算))÷)+0.25×15                   )×)×10×32()+))×24                )÷[)×(2-))]、解方程。x÷)=)            3x+)=)            x-)x=)、三个同学去摘苹果。小力摘了125个,小强摘的是小力的),小明摘的是小强的),小明摘了多少个?、工程队修一条公路,第一个月修了全长的),第二个月修了3000米,第三个月修了全长的),三个月正好完成任务,这段公路长多少米?、东明小学图书室有图书9000本,比东风小学多),东风小学有多少本图书?、黄山果园的苹果树和梨树一共400棵,其中梨树的棵数是苹果树的)。黄山果园的苹果树和梨树各有多少棵?(用方程解答)、一项工程甲单独做4天完成,乙单独做6天完成。甲、乙合作两天后,剩下的由乙单独完成,乙还需要几天?、一片果园共240平方米要种植三种果树。其中苹果树占总面积的),剩下的按4∶5的面积比种植梨树和李子树。梨树和李子树各多少平方米?
官方QQ号:
兼职教师申请:
精品创作合作:
名师微信号:
语文:   数学:   英语:
官方账号:
心标教育公众号
心标教育APP
关于我们 | 联系我们 | 广告服务 | 友情链接 | 网站地图 | 版权声明 | 用户留言 | 招聘信息 | 帮助中心
Copyright © 2004-2024 Phoenix E-Learning Corporation, All Rights Reserved
心标教育 www.xbjy.com 版权所有 浙ICP备2024070131号 浙公网安备33010202004869号
法律顾问:张律师 投诉建议:xzz001@vip.163.com
本网大部分资源来源于会员上传,除本网组织的资源外,版权归原作者所有,如有侵犯版权,请立刻和本网联系并提供证据,本网将在三个工作日内改正。