当前位置: > 专项练习册 > 小学数学专项训练

人教版四年级上册亿以上数的改写和求近似数题目及答案

浏览: 次     更新于:2025-10-25

人教版四年级上册亿以上数的改写和求近似数题目及答案

人教版四年级上册亿以上数的改写和求近似数题目及答案.pdf

立即下载Pdf高清文档,方便阅读和可直接打印

请使用微信扫码下载


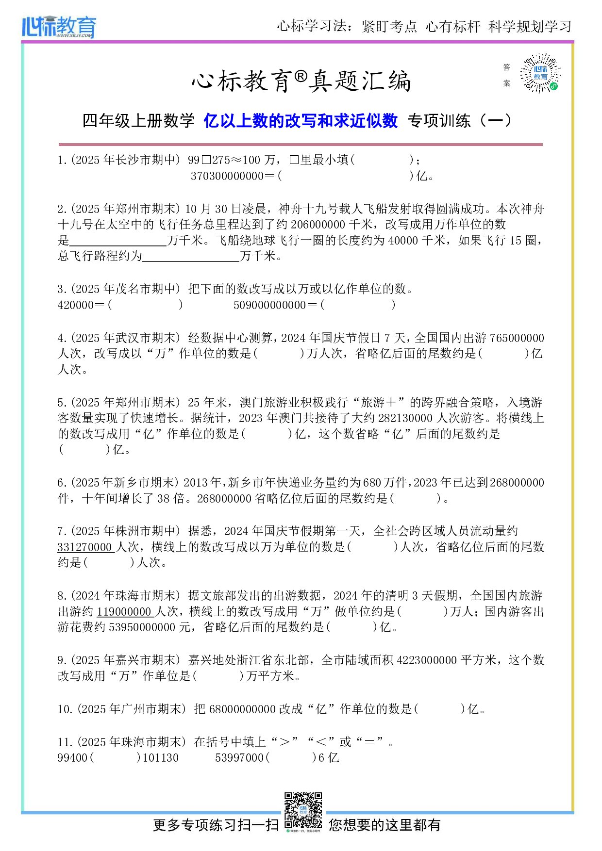
99□275≈100万,□里最小填( );370300000000=( )亿。、10月30日凌晨,神舟十九号载人飞船发射取得圆满成功。本次神舟十九号在太空中的飞行任务总里程达到了约206000000千米,改写成用万作单位的数是        万千米。飞船绕地球飞行一圈的长度约为40000千米,如果飞行15圈,总飞行路程约为        万千米。、把下面的数改写成以万或以亿作单位的数。420000=( )    509000000000=( )、经数据中心测算,2024年国庆节假日7天,全国国内出游765000000人次,改写成以“万”作单位的数是( )万人次,省略亿后面的尾数约是( )亿人次。、25年来,澳门旅游业积极践行“旅游+”的跨界融合策略,入境游客数量实现了快速增长。据统计,2023年澳门共接待了大约282130000人次游客。将横线上的数改写成用“亿”作单位的数是( )亿,这个数省略“亿”后面的尾数约是( )亿。、2013年,新乡市年快递业务量约为680万件,2023年已达到268000000件,十年间增长了38倍。268000000省略亿位后面的尾数约是( )。、据悉,2024年国庆节假期第一天,全社会跨区域人员流动量约331270000人次,横线上的数改写成以万为单位的数是( )人次,省略亿位后面的尾数约是( )人次。、据文旅部发出的出游数据,2024年的清明3天假期,全国国内旅游出游约119000000人次,横线上的数改写成用“万”做单位约是( )万人;国内游客出游花费约53950000000元,省略亿后面的尾数约是( )亿。、嘉兴地处浙江省东北部,全市陆域面积4223000000平方米,这个数改写成用“万”作单位是( )万平方米。、把68000000000改成“亿”作单位的数是( )亿。、在括号中填上“>”“<”或“=”。99400( )101130   53997000( )6亿、珠穆朗玛峰海拔约8849米,100张纸的厚度约1厘米。若将1亿张纸摞起来,则这1亿张纸摞起来的高度与珠穆朗玛峰相比,(    )。A.1亿张纸摞起来更高B.珠穆朗玛峰更高C.一样高D.无法确定、100张纸的厚度是1厘米,照这样算下去,1亿张纸的厚度大约是(    )。A.100米B.1000米C.10000米D.1000000米、有一个数,改写成用“万”作单位是130万,这个数是(    )。A.130000B.100300000C.1300000、把下面各数改写成用“万”或“亿”作单位的数。9010000=( )万        53700000000=( )亿、4060000=( )万        503000000000=( )亿、将下面各数改写成用“万”作单位的数。1060000          6700000           3400000000、由5个亿、6个千万和8个十万组成的数是( ),改写成用“万”作单位的数是( )。、天文知识:地球与太阳的距离约是一亿四千九百六十万千米,横线上的数写作:( ),用“万”作单位表示为( )万。、一个数,十亿位上的数是8,亿位和千万位上的数都是5,其余各数位上的数都是0,这个数写作:( ),读作:( ),改写成用“万”作单位的数是( )万。、1300000000读作( ),改写成“亿”作单位是( )亿。、一个数由5个十亿和3个百万组成,这个数写作( ),读作( ),改写成用“万”作单位的数是( )万。、下图计数器上的数读作( ),写作( ),省略亿位后面的尾数约是( )。、670020000读作( ),改写成用“万”作单位的数是( )万;将它省略亿位后面的尾数约是( )亿。、按要求填数:30074900<300□万,□里最小填( );19□6070090≈19亿,□里最大填( )。、与5亿相邻的两个自然数是4亿和6亿。( )、第七次全国人口普查结果的数据显示:全国人口总数为十四亿一千一百七十八万人,横线上的数写作( ),改写成以“万”作单位的数是( )万;长沙市常住人口数为10047914人,横线上的数用“四舍五入法”省略万位后面的尾数,约为( )万。、算盘上所表示的数是( )。省略“万”位后面的尾数是( ),四舍五入到“亿”位约是( )。、一个数,省略亿位后面的尾数约是10亿,这个数可能是A、B、C、D中的(    )。A.AB.BC.CD.D、2□4985000≈3亿,□里可以填(    )。A.0B.0~4中任意一个数字C.5~9中任意一个数字、全世界有80亿人口,这里的80亿是一个近似数。( )、下面各数中,“四舍五入”后得到的近似数不是10亿的是(    )。A.980080000B.1030047000C.105000万、一个数“四舍五入”省略亿位后面的尾数,得到的近似数是50亿,这个数可能是(    )。A.AB.BC.C、准确数20亿和近似数20亿相比,(    )。A.准确数大B.近似数大C.不能确定谁大、123456000,省略它亿位后面的尾数,近似数是(    )。A.1亿B.2亿C.123450000、如图,一个数省略亿位后面的尾数得到的近似数是27亿,这个数在图中的位置可能是(    )。A.AB.BC.CD.D、用13颗珠子在下面计数器上摆数(珠子全部用上),这个数省略“亿”后面的尾数,近似数是6亿。先按要求在下面的计数器上用“”代表珠子表示出这个数,再在括号里写出这个数。、要使9□8765000最接近9亿,□里应该填(    )。A.9B.0C.5、一个数,省略亿位后面的尾数是11亿,这个数不可能是(    )。A.OB.PC.QD.无法确定、在80□756≈81万中,□内最小填( ),4□5500800≈4亿,□里最大可填( )。、如果3□6835000≈3亿,那么□里最大可以填(    )。A.1B.4C.5D.9、下面各数中,(    )“四舍五入”到亿位的近似数约是84亿。A.8347760000B.8441650000C.8450000000、一个数省略亿位后面的尾数约是36亿,这个数不可能在(    )之间。A.x和yB.x和mC.y和mD.m和n、39□4863000≈40亿,□最大能填( ),最小能填( )。、对于9□9390090这个数,□填( ),则这个数最接近9亿;□填( ),则这个数最接近10亿。、3□4825000≈3亿,□里可以填的数有(    )个。A.9B.5C.4D.6、第六次人口普查显示:中国总人口为1370536875人,横线上的数省略万位后面的尾数约是( )万,省略亿位后面的尾数约是( )。、把98765000改写成用“亿”作单位的近似数是10亿。 ( )、一个数四舍五入到亿位是20亿,这个数最大是(    )。A.2049999999B.2040000000C.1959999999D.1999999999、在括号里填上合适的数。9( )8765000≈9亿    2659340000<( )103570000
官方QQ号:
兼职教师申请:
精品创作合作:
名师微信号:
语文:   数学:   英语:
官方账号:
心标教育公众号
心标教育APP
关于我们 | 联系我们 | 广告服务 | 友情链接 | 网站地图 | 版权声明 | 用户留言 | 招聘信息 | 帮助中心
Copyright © 2004-2024 Phoenix E-Learning Corporation, All Rights Reserved
心标教育 www.xbjy.com 版权所有 浙ICP备2024070131号 浙公网安备33010202004869号
法律顾问:张律师 投诉建议:xzz001@vip.163.com
本网大部分资源来源于会员上传,除本网组织的资源外,版权归原作者所有,如有侵犯版权,请立刻和本网联系并提供证据,本网将在三个工作日内改正。