当前位置: > 专项练习册 > 小学数学专项训练

苏教版五年级上册小数除法被除数和商的大小关系题目及答案

浏览: 次     更新于:2025-11-08

苏教版五年级上册小数除法被除数和商的大小关系题目及答案

苏教版五年级上册小数除法被除数和商的大小关系题目及.pdf

立即下载Pdf高清文档,方便阅读和可直接打印

请使用微信扫码下载


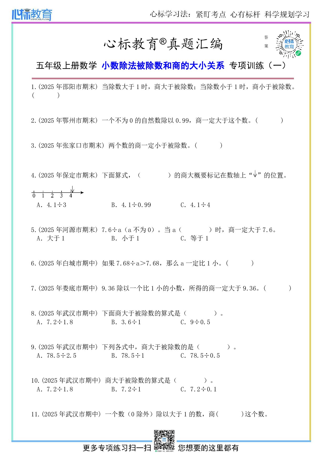
当除数大于1时,商大于被除数;当除数小于1时,商小于被除数。( )、一个不为0的自然数除以0.99,商一定大于这个数。( )、两个数的商一定小于被除数。( )、下面算式,(    )的商大概要标记在数轴上“”的位置。A.4.1÷3B.4.1÷0.99C.4.1÷4、7.6÷a(a不为0)。当a(    )时,商一定大于7.6。A.大于1B.小于1C.等于1、如果7.68÷a>7.68,那么a一定比1小。( )、9.36除以一个比1小的小数,所得的商一定大于9.36。( )、下面商大于被除数的算式是(    )。A.7.2÷1.8B.3.6÷1C.9÷0.5、下列各式中,商大于被除数的是(    )。A.78.5÷2.5B.78.5÷1C.78.5÷0.5、商大于被除数的算式是(    )。A.7.2÷1.8B.7.2÷1C.7.2÷0.1、一个数(0除外)除以大于1的数,商( )这个数。、7.8除以一个小数,所得的商一定大于7.8。这个小数是(    )。A.1.0B.0.99C.1.2、一个数(0除外)除以小数,商一定大于被除数。( )、25.7÷7,如果商大于1,则最大填( ),如果商小于1,则最小填( )。、下面各题的商小于1的是(    )。A.)   B.)  C.)、30.6除以一个小数,商(    )。A.大于30.6B.小于30.6C.不能确定、a、b均不为0,如果a÷b>a,那么b一定(    )。A.比1大B.等于1C.比1小、不计算,下列式子中结果最大的是(    )。A.5.24÷0.85B.4.75÷4.2C.5÷1.1D.13.92÷0.24、如果0.98÷★>0.98,则关于★的说法正确的是(    )。A.★一定大于1B.★可能小于1C.★一定小于1D.★一定等于1、如图,点N表示的是(    )的商。A.)B.)C.)D.)、下面算式中商大于1的有(    )个。8.24÷5     16.57÷17     6.3÷9     115.3÷80     42.9÷42    11.7÷13A.1个B.2个C.3个D.4个、下面各题中,算式(    )的商小于1。A.76.5÷45B.7.65÷4.5C.7.65÷45D.765÷45、下面的算式结果比21.5大的是(    )。A.)B.)C.)D.)、下面各题的商小于1的是(    )。A.6.04÷6B.0.84÷28C.76.5÷45D.53.9÷2.4、估一估,在下面图中标出下列各算式商的大概位置。(不计算,直接写序号)①4.1÷2.01           ②4÷1.01            ③4.1÷4           ④6.1÷1.99、估一估,在下图中用小圆点标出9÷0.98的商的大概位置。、一个数除以小数,商一定比这个数大。( )、下面算式中,商最大的是(    )。A.3.12÷0.48B.3.12÷4.8C.3.12÷3.6D.3.12÷0.36、被除数大于除数(都不为0),商一定大于1。( )、下面各算式中,计算结果大于7.8的是(    )。A.7.8÷7.8B.0.9÷7.8C.7.8÷1.03D.7.8÷0.94、如果甲×0.96=乙×1.08(甲,乙均不为0),那么甲和乙相比(    )。A.甲>乙B.甲=乙C.甲<乙D.无法确定、要使0.62÷a<0.62(a>0),a应该大于1。( )、下列算式中,商落在所标区域内的是(    )。A.0.98÷0.99B.0.99÷0.98C.1÷0.99D.0.99÷0.1、a÷b=c(其中a、b、c都不为零),当a>c时,b一定大于1。( )、a是一个大于0的数,在直线上找到下面每个算式所在的位置,并将算式序号填在相应的方框里。①a×0.6②a×0.9③a÷0.6④a÷0.9、已知甲数×0.9=乙数÷0.9(甲、乙均不为0),那么(    )。A.甲数>乙数B.甲数=乙数C.甲数<乙数、下面算式中,结果最大的是(    )。A.6.5÷0.9B.6.5÷0.95C.6.5-0.9D.6.5×0.9、下面说法正确的是(    )。A.42÷x=6方程的解是252B.无限小数都是循环小数C.a÷0.01=a×100D.如果23.8÷A>23.8,那么A>1、下面说法正确的是(    )。A.小小掷一枚硬币,连掷3次都是正面朝上,她掷第4次,一定反面朝上B.0.7×0.71的积用“四舍五入”法保留两位小数是0.5C.7.8除以一个小数,所得的商一定大于7.8D.推导平行四边形、三角形、梯形的面积计算公式都用到了转化的方法、如果M÷0.2=N×0.2(M。N都不为0),那么M和N的大小关系是(    )。A.M<NB.M>NC.M=ND.无法确定
官方QQ号:
兼职教师申请:
精品创作合作:
名师微信号:
语文:   数学:   英语:
官方账号:
心标教育公众号
心标教育APP
关于我们 | 联系我们 | 广告服务 | 友情链接 | 网站地图 | 版权声明 | 用户留言 | 招聘信息 | 帮助中心
Copyright © 2004-2024 Phoenix E-Learning Corporation, All Rights Reserved
心标教育 www.xbjy.com 版权所有 浙ICP备2024070131号 浙公网安备33010202004869号
法律顾问:张律师 投诉建议:xzz001@vip.163.com
本网大部分资源来源于会员上传,除本网组织的资源外,版权归原作者所有,如有侵犯版权,请立刻和本网联系并提供证据,本网将在三个工作日内改正。