当前位置: > 专项练习册 > 小学数学专项训练

北师大版四年级上册亿以内数的近似数题及答案

浏览: 次     更新于:2025-11-04

北师大版四年级上册亿以内数的近似数题及答案

北师大版四年级上册亿以内数的近似数题及答案.pdf

立即下载Pdf高清文档,方便阅读和可直接打印

请使用微信扫码下载


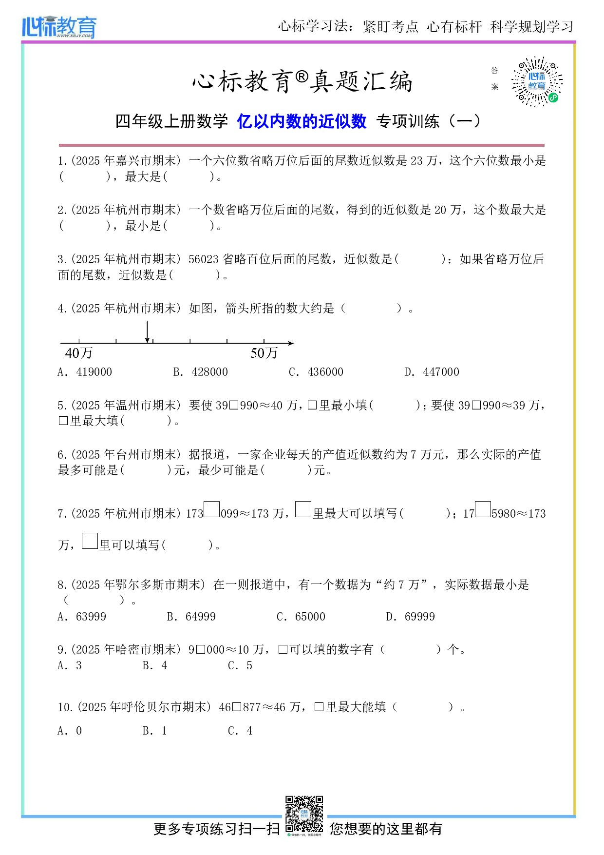
一个六位数省略万位后面的尾数近似数是23万,这个六位数最小是( ),最大是( )。、一个数省略万位后面的尾数,得到的近似数是20万,这个数最大是( ),最小是( )。、56023省略百位后面的尾数,近似数是( );如果省略万位后面的尾数,近似数是( )。、如图,箭头所指的数大约是(    )。A.419000B.428000C.436000D.447000、要使39☐990≈40万,☐里最小填( );要使39☐990≈39万,☐里最大填( )。、据报道,一家企业每天的产值近似数约为7万元,那么实际的产值最多可能是( )元,最少可能是( )元。、173099≈173万,里最大可以填写( );175980≈173万,里可以填写( )。、在一则报道中,有一个数据为“约7万”,实际数据最小是(    )。A.63999B.64999C.65000D.69999、9□000≈10万,□可以填的数字有(    )个。A.3B.4C.5、)万,)里最大能填(    )。A.0B.1C.4、349☐000≈349万,☐中可以填(    )。A.4B.5C.6D.7、目前,世界上速度最快的磁悬浮列车每小时行驶的距离,四舍五入到万位后得到的近似数是60万米,这个磁悬浮列车每小时行驶的距离最大可能是( )米,最小可能是( )米。、439□275省略万位后面尾数后的近似数是440万,□里最大填( ),最小填( )。、2024年初武陵区常住人口约为58万人,这个数最大可能是( ),最小可能是( )。、5□9430≈60万,□可以填(    )。A.小于5的数B.大于或等于5的数C.随便填几都可以D.9、763□075≈763万,□里最大应填( );7□8423≈80万,□里应填( )。、东东关注了一个数学学习的视频号,如下图,关注数是76,粉丝数约是18万。该视频号粉丝数最多是(    )。7618万关注粉丝A.175999B.179999C.184999D.1899991、下面的数线中用虚线圈出的数四舍五入到万位后约是(    )。A.1万B.2万C.3万D.4万、一个五位数精确到万位是7万,这个数最大是(    )。A.65000B.74999C.75999、2024年四平市常住人口1814700人,省略万后面的尾数约是(    )万。A.181B.181.47C.182D.180、30□467≈31万,□里的数有(    )种填法。A.3B.5C.4、把59296500省略“万”后面的尾数约是(    )。A.5930B.5929万C.5930万、下面的数据中,(    )是准确数。A.我国有56个民族。B.我国陆地总面积为960万平方千米。C.第七次全国人口普查结果显示,我国总人口为144349万人。、一个数,省略万位后面的尾数约是16万,这个数可能是(    )。A.AB.BC.C、新中国第一个世界品牌民用客机“新舟-60”,2000年2月首飞成功,是我国已在航线上运营的性能最好的涡浆支线客机,该客机平均每年可载乘客743210人,横线上的数四舍五入到万位求近似数,是看        位上的数进行四舍五入,近似数为        。、东东爸爸有个数学学习公众号,这个公众号粉丝人数约为20万。这个公众号粉丝人数最多( ),最少为( )。、若18□988≈18万,□里最大填( );若17□988≈18万,□里最小填( )。、4732≈5万,里最大能填( ),最小能填( )。、在括号里填上一个合适的数字。)( ))万      )( ))万、在80□918≈80万中,□里可以填(    )。A.0~4B.5~9C.0~9D.1~4、要使7960≈8万,在里填上最小的数是(    )。A.0B.1C.2D.3、一个六位数,省略万位后面的尾数约是70万,这个六位数最小是(    )。A.649999B.749999C.695000、某旅游景区“十一”黄金周某一天接待游客数“四舍五入”到万位后约是3万人,这个旅游景区这一天接待游客人数最少是( )人,最多是( )人。、如果一个五位数“四舍五入”后的近似数是9万,则这个数最大是(    )。A.94999B.89999C.95999、如下图,一个数的近似数是5万,这个数可能是(    )。A.①②③B.②③C.①②D.①②③④、下列数中,属于近似数的是(    )。A.全世界的植物约有370000种B.红星小学共有2419名学生C.东莞市有28个镇和4个街道D.教学楼有40间教室、一个数四舍五入到万位约是1万,这个数最大是( ),最小是( )。、将一个七位数省略万位后面的尾数是240万,这个数最大是(    )。A.2405000B.2404999C.2305000D.2304999、下面各数,“四舍五入”约等于3万的是(    )。A.22000B.29000C.35500D.36000、下列各图中,(    )点上的数精确到万位约5万。A.B.C.D.、下面各数省略万位后面的尾数后,近似数是84万的数是(    )。A.834076B.844105C.845000D.849999、“直播带货”是当下流行的一种销售方式,张叔叔和他的团队通过直播带货为当地滞销农产品打开了销路,“双十一”当天,卖出农产品的销售额是一个整数,四舍五入到万位约是30万元。这个销售额最多是( )元,最少是( )元。、一个数省略万位后面的尾数约是15万,这个数最有可能是(    )。A.aB.bC.cD.d、王老师的手机锁屏密码是一个六位数,省略万位后面的尾数约是890000,王老师的密码数最大是( ),最小是( )。、一个数省略万位后面的尾数约是37万,这个数可能是(    )。A.AB.BC.C、2024年国庆假期,北京接待游客人数为21596400人次。把横线上的数省略万位后面的尾数,求出它的近似数约是( )万。、某县人口约28万,这里的28万是(    )。A.近似数B.准确数C.无法确定、74□300≈74万,□里最大填( ),最小填( )。、无锡灵山大佛景区单日游客量大约16万,这一天的游客量最大可能是(    )。A.165000B.159999C.164999、一个数省略与后面的尾数是6万,这个数最小是(    )。A.54999B.59000C.55000D.61000、一个整数省略万位后面的尾数的近似数是42万,这个整数最小是( ),最大是( )。、49□987≈50万,□里最小可以填(    )。A.0B.4C.5、一个数省略万位后面的尾数后约是5万。这个数最大是(    )。A.54999B.50000C.45000、若39□081≈40万,□里最大填( ),最小填( )。、一个六位数“四舍五入”到万位是36万,这个数最大是( ),最小是( )。、67□809≈68万,□里最小填( ),53□799≈53万,□里最大填( )。、651□890≈652万,□里最小应填( );268□559≈268万,□里最大应填( )。、下面哪个数的近似数是67万。(    )A.675000B.663000C.666000、一个自然数省略万位后面的尾数约是70万,这个数最大是(    )。A.696000B.709999C.704999、下面哪项中的数是准确数?(    )A.第七次全国人口普查结果显示,全国人口中,文盲人口(15岁及以上不识字的人)大约有3775万人。B.在视力普查中,四(1)班测出有12人近视。C.绿色和平组织估计每年有1270万吨的塑料垃圾流入海洋。、在某篇报道中,有一个数据表示为“约5万”,那么这个数据的范围不可能在(    )之间。A.x和mB.y和mC.n和eD.x和y、下列画线部分的数中,属于准确数的是(    )。A.晓晓的身高约为180厘米B.“奋斗者”号载人潜水器在某海沟成功坐底,深度为10909米C.武汉市常住人口约有1121万人D.我国唐代的长安城是当时世界上最大最繁华的城市,占地面积大约是0.84公顷、在下面括号里填上合适的数。69□590≈70万,□里可以填( ),3552□99≈355万,□里可以填( )。、一个数省略万位后面的尾数,得到的近似数是560万,这个数最大是( )。、39□465≈40万,□里最小填( );130□672≈130万,□里最大应填( )。、欢欢关注了一个数学史科普公众号,如图是欢欢从主页看到的公众号详情。粉丝数与获赞数是经过“四舍五入”后显示的。则这个公众号至少获得了( )次点赞,最多拥有( )位粉丝。、有一个多位数,用“四舍五入”法省略万位后面的尾数约是650万,那么这个数最小是( ),最大是( )。、1351□989≈1352万,□最小填( )。239□058≈239万,□里最大填( )。、社旗县常住人口数约76万,这个数是:(    )。A.准确值B.近似值C.无法确定、小明在支付宝的蚂蚁森林里种了一棵小树苗,小树苗长高了约1毫米,他今天骑共享单车得到141克能量,其中141是准确数,1是近似数。( )、在一则报道中,有一个数据是“约150万”,实际数据不可能是(    )。A.1499000B.1496000C.1504000D.1505000、一个数取近似值后约是36万,这个数最大可能是( ),最小可能是( )。、某饮品店上个月盈利54906元。把这笔钱取近似数,下面哪个叙述是错误的?(    )A.四舍五入到万位,约50000元B.四舍五入到千位,约55000元C.四舍五入到百位,约55000元、394972≈395万,里应该填( );62□999≈62万,□里最大可填( )。、董老师是一位自媒体创作者,他坚持每天剪辑视频并上传到网上。从创作至今他的所有视频累计播放量四舍五入后约为576万次,则至少播放了( )次。、省略万位后面的尾数,近似值是40万的是(    )。A.37600B.409800C.399400D.394999、在36□600≈36万中,□里最大填(    )。A.3B.4C.5D.6、一个七位数,省略万位后面的尾数是200万,这个数最大是( ),最小是( )。、要使514□999≈514万,□里最大可以填( )。、190960≈190万,里最大应填( );599446≈600万,里最小应填( )。、一个数“四舍”后的近似数是30万,这个数的千位上最大是(    )。A.9B.4C.5、用1,3,4,5,7,9这六个数字组成一个六位数,这个六位数用四舍五入法省略万位后面的尾数约是47万。这个数最大是( )。、一个数省略万位后面的尾数得到的近似数是4300万,这个数最大是( )最小是( )。、一个数省略万位后面的尾数近似数是10万,这个数最大是        、最小是        。、下图用虚线圈出来的数有很多。仔细观察,这些数四舍五入到万位后约是(    )万。A.2B.3C.4D.5、下面横线上的数是近似数的是(    )。A.第七次全国人口普查结果表明,全国总人口为1443497378人。B.北京大钟寺的永乐大钟内外共铸了230184个字。C.2024年龙年普通纪念币的发行数量为120000000枚,每人可兑换20枚。D.故宫博物院现有藏品已达180余万件。、2022年北京冬奥会,在自由式滑雪女子大跳台决赛中,中国选手挑战1620度动作成功,获得冠军并创造了历史。短短一小时,便在某平台引发了近1836万讨论量。关于横线上的数,下列说法正确的是(    )。A.第一个是准确数,第二个是近似数B.两个数都是近似数C.第一个是近似数,第二个是准确数D.两个数都是准确数、30□970≈30万,□中最大可以填(    )。A.0B.4C.5D.9、某公司2022年的盈利额约是126万元,则该公司2022年的盈利额最多可能是( )元,最少可能是( )元。、好好家买了一套新房子,房款“四舍五入”后是98万元。这套房子最贵是( )元,最便宜是( )元。、308□210≈308万,□内满足算式的数字有(    )。A.5,6,7,8,9B.0,1,2,3,4C.1,2,3,4D.1,2,3,4,5、要使)万,□里最大能填(    )。A.5B.4C.0D.9、一个数省略万位后面的尾数约是16万,这个数可能是点(    )表示的数。A.AB.BC.CD.D、6月2日召开新闻发布会,介绍了武汉市集中核酸检测排查工作的情况:5月14日0时至6月1日24时,武汉市集中核酸检测共计9899828人,没有发现确诊病例。把人数省略万位后面的尾数约是(    )万人。A.990B.989C.9900、8□432≈9万,□中可以填的数字有(    )个。A.1B.5C.4、下面哪个数的近似数是63万(    )。A.638000B.634000C.635000、一个自然数,省略万位后面的尾数约是23万,这个数最大是( ),最小是( )。、如果48□100≈48万,那么□里最大填(    )。A.4B.5C.9D.6、36□528≈37万,□里最小可以填( );36□528≈36万,□里最大可以填( )。、一个数省略万位后面的尾数得到的近似数是23万,这个数最小是( ),最大是( )。
官方QQ号:
兼职教师申请:
精品创作合作:
名师微信号:
语文:   数学:   英语:
官方账号:
心标教育公众号
心标教育APP
关于我们 | 联系我们 | 广告服务 | 友情链接 | 网站地图 | 版权声明 | 用户留言 | 招聘信息 | 帮助中心
Copyright © 2004-2024 Phoenix E-Learning Corporation, All Rights Reserved
心标教育 www.xbjy.com 版权所有 浙ICP备2024070131号 浙公网安备33010202004869号
法律顾问:张律师 投诉建议:xzz001@vip.163.com
本网大部分资源来源于会员上传,除本网组织的资源外,版权归原作者所有,如有侵犯版权,请立刻和本网联系并提供证据,本网将在三个工作日内改正。